Universidad - UNPSJB
En este apartado presento mi formación universitaria y las carreras que estoy cursando actualmente, también, está la posibilidad de descargar mis analíticos parciales para ver el avance en cada carrera.
- Última modificación: 30/04/26
Carreras
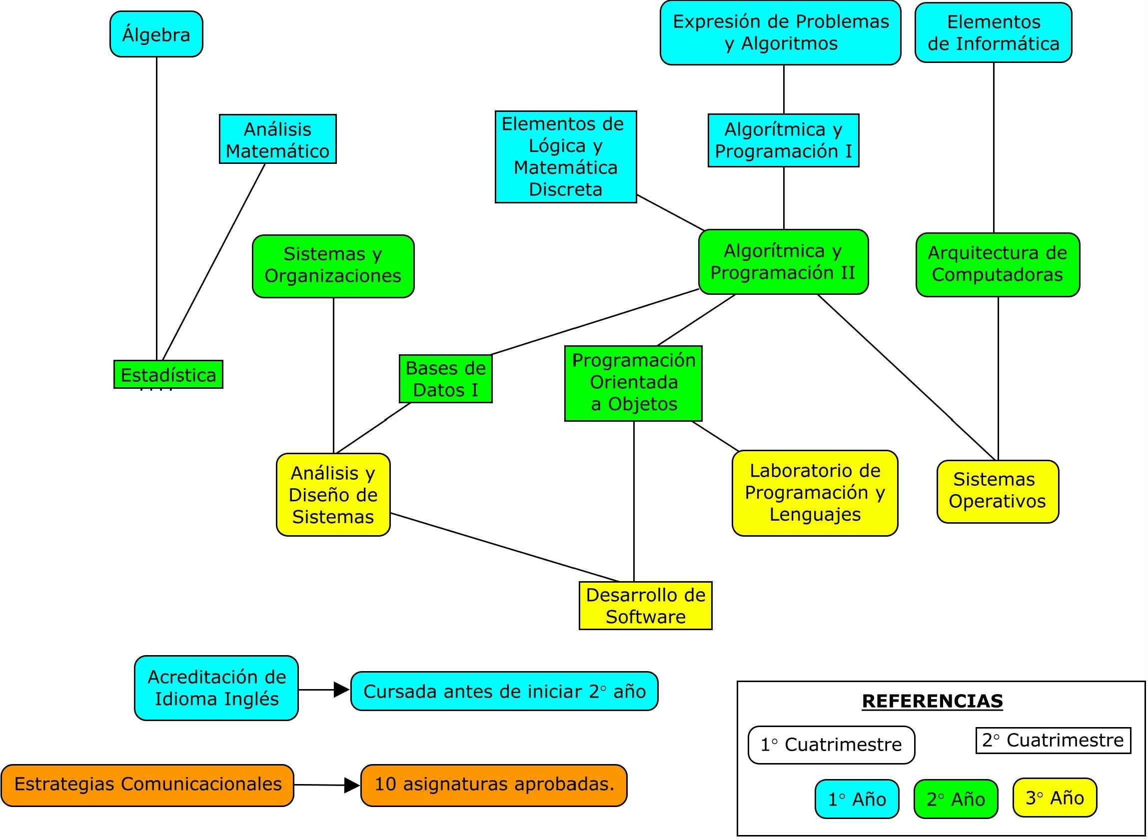
Analista Programador Universitario
- Estado: Finalizado
- Descripción: Actualmente, finalicé esta carrera y me encuentro empezando tramites administrativos para la obtención del título.
- Certificado de título en trámite: Descargar Certificado
Plan de estudios

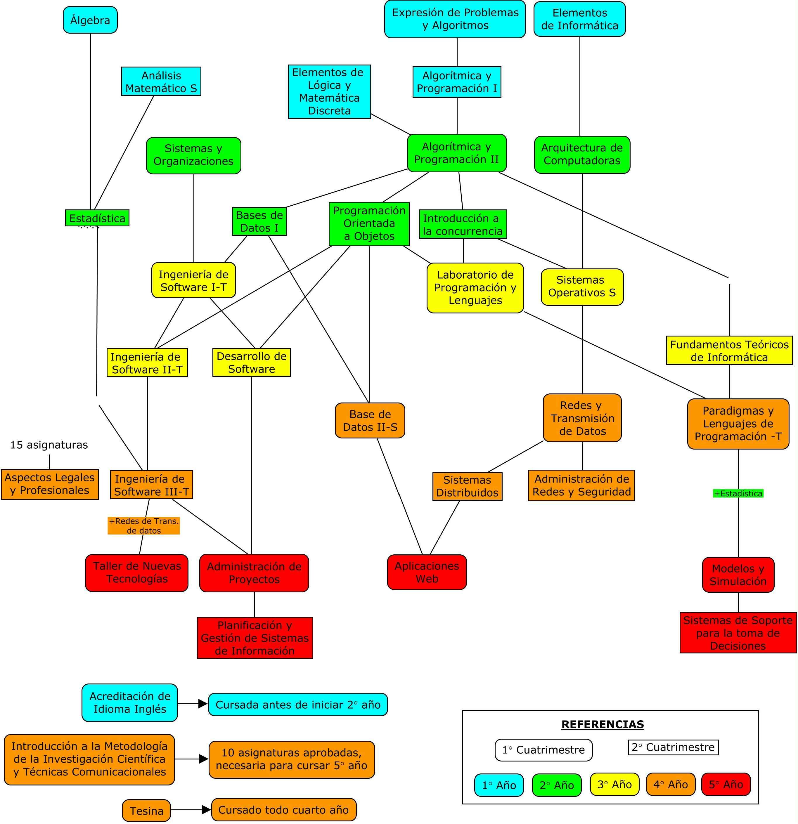
Licenciatura en Sistemas
- Estado: En curso
- Descripción: Al día de la fecha me encuentro cursando las materias del primer cuatrimestre del 5to año de la carrera.
- Avance de la carrera: Analítico parcial Licenciatura en Sistemas
Plan de estudios
